|
Начало » Сделай кайт » Самодельщики » Парапланы
( ) 1 голос
| Re: Парапланы [сообщение #34563 является ответом на сообщение #34389] |
Fri, 01 August 2014 06:34   |
ПРАКТИК
 Сообщений: 1027 Зарегистрирован: February 2010 Географическое положение: Крым, Гурзуф
|
Гуру кайтостроения |
|
|
по самодельной подвеске:
нитки и в прям фирмы "Красная Нить" 45 ЛЛ.
В ходе дальнейших тестов, выяснил, что подвески подобных типов не подходят для маршруов и полетов в долбежке, т.к. информация идет уже не от 5-ой точки, а от ног. Т.е. я привык к доске и когда одна часть поднимается (там где поток), все понятно куда входить, с подвеской с обхватами, ноги: одна поднимается другая как будто вниз, т.е. слишком много лишнего и не привычного, в общем переделываю ее в дощетчатую. С обхватами пригодны лишь для полетов в молокае и слетов в спокойную погоду с горы, конечно если привыкнуть к новым ощущениям, то может и можно летать маршруты, но мне непонравилось как колбасит в ней, с доской понятнее.
[Обновления: Fri, 01 August 2014 06:36] Известить модератора
|
|
|
|
|
|
|
|
|
|
|
|
|
|
|
|
|
|
| Re: Парапланы [сообщение #35665 является ответом на сообщение #34888] |
Wed, 24 December 2014 07:42   |
ПРАКТИК
 Сообщений: 1027 Зарегистрирован: February 2010 Географическое положение: Крым, Гурзуф
|
Гуру кайтостроения |
|
|

Увидел швы у параплана GRADIENT ASPEN 1
Швы все снутри прихвачены к нервюрам тройным зигзагом, как в верху, так и в низу, при том, что снизу нервюра прихвачена без припуска(у нее его нет), а просто прихвачена к шву припуску двух сшитых между собой полотен низа. А вверху стандартно шов нервра+2 полотна, а потом прихвачено все к нервюре.
Вопрос, как они собирают конструкцию, ведь машинкой не подобраться, как при обычном шитье? Какова технология сбора данной конструкции?
[Обновления: Wed, 24 December 2014 07:57] Известить модератора
|
|
|
|
|
|
|
|
| Re: Парапланы [сообщение #35684 является ответом на сообщение #35683] |
Fri, 26 December 2014 23:41   |
ПРАКТИК
 Сообщений: 1027 Зарегистрирован: February 2010 Географическое положение: Крым, Гурзуф
|
Гуру кайтостроения |
|
|
BALLOON писал(а) Fri, 26 December 2014 23:39Цитата:Вопрос, как они собирают конструкцию, ведь машинкой не подобраться, как при обычном шитье? Какова технология сбора данной конструкции?
Интересная загадка.
4. Зигзагом пришиваются припуски панелей к низу нервюры.
Вот и всё!
А сама суть (загадка) в том, что в 4-й операции, панели располагают с одной стороны от лапки, а нервюру с другой.
И делать так можно на обычной машинке.
Это как, с одной стороны...с другой? Попробуй, не получится! Не вытянется вся нервюра, там диагоналки мешают! Так что вопрос открыт
У меня получилось только кусками зашивать, пропихивая машинку через отверстия в нервюрах через определенный промежуток, по другому никак.
[Обновления: Fri, 26 December 2014 23:45] Известить модератора
|
|
|
|
| Re: Парапланы [сообщение #35686 является ответом на сообщение #8899] |
Sat, 27 December 2014 00:30   |
BALLOON
 Сообщений: 1213 Зарегистрирован: September 2009 Географическое положение: г. Борисоглеб�...
|
Гуру кайтостроения |

|
|
Цитата:Попробуй, не получится!
Пробовал. Получается!
Цитата:там диагоналки мешают!
Диагоналок не было на схеме.
Хотя, должно и с диагоналками получиться. Нужно пробовать.
Цитата:У меня получилось только кусками зашивать, пропихивая машинку через отверстия в нервюрах через определенный промежуток, по другому никак.
Не.., это не вариант!
Чтобы понять смысл того что я говорю, сделай следующее. Возьми прямоугольный кусок ткани и сшей две противоположные стороны этого квадрата. Так чтобы получилась труба.
Но сшивать нужно не стачным швом, укладывая края ткани друг на дружку. А в нахлёст! Типа запошивочного шва, только без подгибки краёв вовнутрь.
Общем.., пробуй, потом расскажешь. У меня всё получается. Не привычно заправлять края ткани под лапку перед шитьём. А дальше всё нормально.
|
|
|
|
|
|
| Re: Парапланы [сообщение #35688 является ответом на сообщение #35686] |
Sat, 27 December 2014 01:30   |
ПРАКТИК
 Сообщений: 1027 Зарегистрирован: February 2010 Географическое положение: Крым, Гурзуф
|
Гуру кайтостроения |
|
|
[quote title=BALLOON писал(а) Sat, 27 December 2014 01:30]Цитата:Так чтобы получилась труба.
В том то и дело, что у нас не труба, а закрытые секции и их многа, т.е. нет доступа.
Я ремонтировал низ.
[Обновления: Sat, 27 December 2014 01:31] Известить модератора
|
|
|
|
|
|
|
|
|
|
| Re: Парапланы [сообщение #37255 является ответом на сообщение #35691] |
Fri, 07 August 2015 21:09   |
ПРАКТИК
 Сообщений: 1027 Зарегистрирован: February 2010 Географическое положение: Крым, Гурзуф
|
Гуру кайтостроения |
|
|

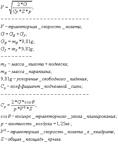
Сделал скриншот: траекторная скорость полета. Может кому интересно будет:)
По установочным углам, нужно делать установочный угол атаки на каждой нервюре свой, он зависит от арочности. Т.е. из-за арочности уменьшается траекторный угол кждой нервюры к концу крыла (к ушам) и угол атаки, а установочный получается увеличивается. Именно поэтому на ушах делаю установочныне углы меньше, чем на центроплане. Нужно делать установочный угол на каждой нервюре меньше на столько, на сколько уменьшается траекторный угол и угол атаки на местной нервюре:

Напомню, что установочный угол, это угол хорды нервюры(профиля) к горизонту. Ниже хорды идет угол атаки, это угол набегающего потока воздуха на хорду, а сумма углов(установочного и угла атаки)равна траекторному углу планирования, углу качества.
Отчет углов ведется вниз горизонта.
Желательно на параплане делать установочный угол не менее 3-4 градусов.
Т.е. я проектирую параплан с поправкой на арочность и у меня получается в проэкте кажджая нервюра установлена на угол атаки к примеру 5 градусов, а вот установочный угол меняется на разницу уменьшения угла атаки от арочности.
Вот как расчитать траекторный угол планирования или аэродинамическое качество:

Если хотите проектировать серьезные проекты, то лучше их делать в программе "LEPARAGLIDING": http://www.laboratoridenvol.com/leparagliding/manual.ru.html
Но изначально нужно будет строить исходники в Автокаде например, для того, чтоб найти углы арочности, т.е. угол наклона каждой нервюры. Я вообще все делаю в автокаде, пользуюсь формулами и не только из книги П.И.Иванова и еще разных источников, и т.д. от туда, переношу все для 3D расчетов, а не 2D. А потом уже ввожу данные в программу "LEPARAGLIDING", для получения раскройных полотнищ.
[Обновления: Fri, 07 August 2015 22:24] Известить модератора
|
|
|
|
| Re: Парапланы [сообщение #37257 является ответом на сообщение #37255] |
Fri, 07 August 2015 22:01   |
|
|
Что-то ты по-моему или перемудрил или недомудрил .
Рассмотри работу нервюры на концах ушей, если арочность поставила ее близко к 0 градусам к горизонту. Где там будут углы атаки и установочные углы и как они будут меняться в зависимости от угла планирования. Концы ушей при такой арочности практически вообще не создают подъемную силу и их установочные углы призваны сохранять форму крыла при боковых скольжениях, чтобы не было подворотов ушей, а судя по твоим выкладкам эти самые концы ушей придется поставить практически перепендикулярно потоку, что не укладывается даже в здравый смысл.
Поэтому, если это реально имеет существеное значение для проектирования крыла, я бы ввел ограничения для расчетов только до определенного угла касательной к арочности по отношению к горизонту. Т.е. для центроплана, исключая скажем 20-30% крыла (уши).
Еще раз хочу напомнить о моей позиции не строить парапланы здесь. Вряд ли любому конструктору нужно свое реальное кладбище из построивших по его выкладкам самодельщиков...
|
|
|
|
Переход к форуму:
Текущее время: Thu Apr 30 08:48:59 EEST 2026
|