|
Начало » Сделай кайт » Самодельщики » Парапланы
( ) 1 голос
| Re: Парапланы [сообщение #37258 является ответом на сообщение #37257] |
Fri, 07 August 2015 22:11   |
ПРАКТИК
 Сообщений: 1027 Зарегистрирован: February 2010 Географическое положение: Крым, Гурзуф
|
Гуру кайтостроения |
|
|
Pass писал(а) Fri, 07 August 2015 23:01Концы ушей при такой арочности практически вообще не создают подъемную силу
Исправил опечатку свою, я хотел сказать, что нужно уменьшать установочные углы, на углы уменьшения атаки от арочности для каждоый местной нервюры, т.к. от арочности растет установочный угол(а написал увеличивать, в торопях перепутал, прошу прощения, исправил).
Именно поэтому и не создают, потому что угол атаки к ушам уменьшился из-за арочности. А зная на сколько уменьшился угол атаки на каждой нервюре из-за арочеости(см. формулы выше), можно компенсировать потери в подъемной силе, уменьшив установочный угол на каждой местной, тем самым увеличив угол атаки и траекторнеый угол, вернув подъемную силу местной площади крыла, ячейки.
[Обновления: Fri, 07 August 2015 22:43] Известить модератора
|
|
|
|
| Re: Парапланы [сообщение #37270 является ответом на сообщение #37258] |
Sat, 08 August 2015 09:40   |
ПРАКТИК
 Сообщений: 1027 Зарегистрирован: February 2010 Географическое положение: Крым, Гурзуф
|
Гуру кайтостроения |
|
|
http://www.kiting.org.ua/forum/index.php/m/0/1154/40/#msg_11 54
игорь писал(а) Sat, 08 August 2015 06:23шить ? параплан ?
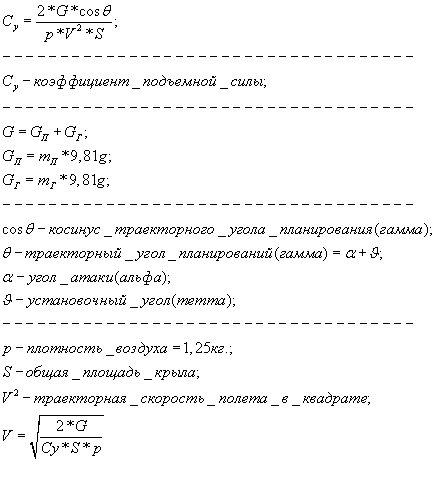
Да, проект делал с октября месяца, на днях закончил балансировку крыла. Будет по расчетам, триммерная скорость 39 км/ при качестве 7 единиц, а макс.качество 9(скорость на макс. качестве меньше порядком на 10 км/ч, это примерно для любого крыла!!!) единиц.
MAIN PARAMETERS:
Flat area = 26.00 m2
Flat span = 11.74 m
Flat A/R = 5.30
Projected area = 22.76 m2
Projected span = 9.71 m
Projected A/R = 4.14
CALAGE PROPERTIES:
finesse GR 7.00(качество на триммерной скорости 39 км/ч)
glide angle 8.13 (траекторный угол планирования)
AoA 5.07 (угол атаки)
assiette 3.06 (установочный угол)
Нельзя делать на параплане балансировку для макс. качества(угол атаки примерно 10 градусов, установочный 0, как многие привыкли делать в сюрфплане, это неверно и опасно)!!!
По П.И.Иванову, нежелательно делать установаочный угол меньше 3-4 градусов. Т.к. система может войти в негативную спираль, так-же снижается устойчивость по складыванию (я сделал и чуть не убился,вместо негативной спирали, при небольшом затягивании двух клевант, думал добьюсь макс. аэродин. качества получил срыв крыла...вот вам реальный пример)
Я тоже раньше делал по неопытности установочный угол 0 и незнанию формул и один раз чуть не разбился, т.к. вошел в свал при небольшом затягивании клевант(сильно тарвмировал копчик, думал получил компрессионый перелом, я тут писал гдето, вошел в свал с 30 метров)(правда у меня тогда установочный угол был 1-2 градуса выше горизонта, т.е. -1-2), т.е. у крыла небыло того запаса 3-4 градусов! Т.е. за макс.качеством идет недалеко мин.скорость полета, а потом срыв и эта грань очень мала!
Еще на макс. качестве крыло хоть и имеет минимальное снижение (ось У), но также имеет и меньшую горизонтальную скорость (ось Х), я уже писал вроде, например у нормальных парапланов с углом атаки 5 градусов скорость под 39 км.ч, а если сделать угол атаки 10 градусов, то будет 29 км.ч., т.е. крыло может и не выйти над головой, это на практике даже на кайтах видно, если сделать в центроплане установочный угол 0, то будет недовывод, нужно делать 4-6 град.(ниже горизонта (это в сюрфплане ставится знак минус, если кто там делает) в парапланерных программах пишется без знака минус, т.к. и положено)
Еще скриншот сделал, может кому интересно будет, определение количества секций между силовыми нервюрами (Важно для парапланов! Получившееся число n нужно умножить на 2, тогда получится количество секций с промежуточными нервюрами):

[Обновления: Sat, 08 August 2015 13:31] Известить модератора
|
|
|
|
|
|
| Re: Парапланы [сообщение #37272 является ответом на сообщение #37271] |
Sat, 08 August 2015 15:06   |
ПРАКТИК
 Сообщений: 1027 Зарегистрирован: February 2010 Географическое положение: Крым, Гурзуф
|
Гуру кайтостроения |
|
|
игорь писал(а) Sat, 08 August 2015 15:28установочный угол это одно.. профиль крыла играет важную роль.. потом хорда.. удлиннение..
играет роль все, даже вес ботинок.
В расчет входит все, по максимуму, нельзя упускать мелочевку.
Балансировка это важнейшее в параплане, при неправильном расчете, система работать будет плохо или вообще не будет, даже с супер профилем и удлинением, летать будет, как в 90-х гг. если расчет неверный, т.е. если вы где-то дапустили в расчетах ошибку.
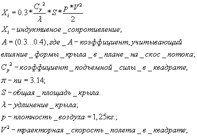
У меня например был случай, когда несходились 2 параметра, из-за того, что я в продувках упустил, что там только идет профильное сопротивление в XFLR5, без индуктивного, я просто про него забыл, потом исправил, вернеее его расчитал и добавил и все сошлось. Ведь сопротивление крыла включает в себя профильное и индуктивное сопротивление. Профильное в свою очередь состоит из сопротивления давления и трения.
Форма крыла в плане, влияет в свою очередь на числа рейнольдса при продувках. Т.е. Re=69000(или 68500)*b*V (пример: Re=69000*3*10=2070000)более точный расчет числа Re для i-нервюры:

В кратце, расчет с арочностью и формой крыла в плане(3D расчет), дает определенные параметры, а потом их нужно сравнивать с 2D расчетом и должны отличия входить в определенный диапозон. Если не входит, значит нужно изменять входные данные(параметры)и искать заново или где-то допущена ошибка, может в формулах, может еще где.
Еще стоит добавить, что расчет изначально ведется для балансировочной скорости, которую вы хотите получить в м/с. От нее зависит угол атаки (установочный угол 3 градуса) и в итоге таректорный угол=угол атаки+установочный угол.
Вот только что расчитал более реальное и точное число Re для расчетов, число Re=68634(68634.1666666666666667-получается как на скриншоте практически, расчитал число, подходит везде для любого профиля по длине), т.е. 68634*b*V, чтоб по верхнему скриншоту время не тратить по расчетам, хотя там самые точный результаты, но и с этим числом практически тоже, а вот числа 68500 и 69000 неочень мне нравятся.
[Обновления: Sat, 08 August 2015 17:01] Известить модератора
|
|
|
|
|
|
| Re: Парапланы [сообщение #37277 является ответом на сообщение #37258] |
Sun, 09 August 2015 01:36   |
|
|
ПРАКТИК писал(а) Fri, 07 August 2015 22:11Pass писал(а) Fri, 07 August 2015 23:01Концы ушей при такой арочности практически вообще не создают подъемную силу
Исправил опечатку свою, я хотел сказать, что нужно уменьшать установочные углы, на углы уменьшения атаки от арочности для каждоый местной нервюры, т.к. от арочности растет установочный угол(а написал увеличивать, в торопях перепутал, прошу прощения, исправил).
Именно поэтому и не создают, потому что угол атаки к ушам уменьшился из-за арочности. А зная на сколько уменьшился угол атаки на каждой нервюре из-за арочеости(см. формулы выше), можно компенсировать потери в подъемной силе, уменьшив установочный угол на каждой местной, тем самым увеличив угол атаки и траекторнеый угол, вернув подъемную силу местной площади крыла, ячейки.
Дело в том, что если уши стоят вертикально, то их подъемная сила направлена горизонтально. Тогда нужно бы разобраться что есть установочный угол для таких нервюр. Установочный угол обычно отрицателен по отношению к горизонту, чтобы крыло планировало со снижением. Вертикальные уши же не могут исполнять несущую функцию, т.к. их подъемная сила горизонтальна и выполняет роль в основном формообразующую для крыла и, естественно влияет на формирование концевого вихря и т.д. Но эти функции задаются не установочными углами к горизонту, а углами атаки к потоку в месте расположения данной нервюры и чаще всего для парплана (кайта), такой угол должен быть положительным к потоку, чтобы уши не сложило даже в прямом полете, не говоря уже о разворотах и скольжениях. Именно эти свойства концевых нервюр, на мой взгляд, должны быть на первом месте при проектировании мягкого крыла. Расчет угла атаки к потоку будет достаточно сложным, т.к. должны быть учтены очень многие факторы, такие как заданный диапазон этих самых разворотов и скольжений (любое крыло можно вогнать в сложение ушей боковым скольжением, если сильно постараться), профиль крыла на концах, положение аэродинамического фокуса и его перемещение на разных углах атаки во время выполнений этих самых разворотов и скольжений для концевых нервюр и т.д. Расчет будет весьма непростым и скорее его легче будет выполнить перенастройкой стропной системы на другие углы атаки с последующим экспериментальным полетом, чем расчитать по формулам.
Поэтому я и предлагаю по крайней мере исключить из расчетов уши крыла, навскидку градусов до 45 наклона касательной к арочности по отношению к горизонту.
И еще с какой стати арочность будет увеличивать установочный угол на ушах? Я думаю будет как раз наоборот. Зададим в проекте установочный угол -5 градусов для всего крыла. А профиль крыла выберем симметричный, чтобы легче было понять вектор направленности подъемной силы.
У вертикальной части конца уха нервюра стоит горизонтально и даже если ее хорда имеет "установочный" угол к потоку отрицательный, например -5 градусов, то такое ухо при симметричном профиле будет стремиться подвернуться внутрь купола, но ведь за установочный угол мы принимаем угол не к потоку, а к горизонту, поэтому у такой нервюры он будет равен нулю, т.е станет большим, чем у центроплана, где он задан например -5 градусов. Такая нервюра будет лежать своей плоскостью горизонтально, носиком повернута внутрь крыла как бы на схождение по отношению к симметричной нервюре другого уха.
Нервюра вторая от края будет установлена чуть более вертикально и в ней будут происходить те же процессы но чуть меньше. Таким образом уши до определенного предела должны расчитываться с учетом совсем других факторов, чем центроплан.
Ушам по сути "все равно" под каким углом к гоизонту планирует крыло и какими были установочные углы и каков конкретный угол атаки центроплана к потоку. Если установочный угол ушей равен нулю, то они будут просто рассекать воздух без создания каких-либо сил, кроме сопротивления. А для поддержания формы крыла их углы атаки дожны быть всегда положительны при симметричных профилях. При любых профилях уши должны создавать положительную подъемную силу, чтобы не допускать подворотов ушей, отсюда и расчет (или экспериментальный способ установки) угла атаки, я даже не знаю можно ли называть этот угол установочным, но предлагается +3 +5 градусов.
Кстати, в теме "Параски" я писал о пересадке паншей Аврора на парасочную планку. Так вот мне пришлось подкрутить уши на положительные углы атаки из-за того, что укороченные стропы, видимо увеличили арочность и, когда я загнал кайт в край ветрового окна, мне, конечно, пришлось подвернуть его носом вверх градусов на 10, чтобы он мог висеть в воздухе. При этом нижнее ухо получило отрицательный угол атаки к потоку и сложилось, вызвав отход кайта ближе к середине окна, после чего ухо снова расправилось и кайт двинулся обратно. Укоротив узелками пару крайних ушных стропок С-ряда от этого недостатка удалось избавиться, ушки получили нужный угол атаки градусов 5 примерно и кайт спокойно висел в краю окна.
[Обновления: Sun, 09 August 2015 02:02] Известить модератора
|
|
|
|
| Re: Парапланы [сообщение #37278 является ответом на сообщение #37277] |
Sun, 09 August 2015 07:04   |
ПРАКТИК
 Сообщений: 1027 Зарегистрирован: February 2010 Географическое положение: Крым, Гурзуф
|
Гуру кайтостроения |
|
|
Почитай книгу П.И. Иванова (в сети есть) и поймешь, что все уголы идут вниз горизонта(отсчет ведется от горизонта) и считаются положительными, т.е. отчет ведется вниз, а не как у тебя в сюрфплане вверх, поэтому ты путаешь все. На ушах нужно уменьшать установочный угол, тем самым увеличится угол атаки и крыло будет растягивать крыло и не даст ему складываться на ушах, также это растяжение делает более ровную поверхность купола.
На ушах угол атаки больше, чем в центроплане, поэтому уши срываются первыми, чем ценнтроплан на параплане.
У меня уши выше горизонта на 3 градуса, т.е. по книге имеют знак -3, а всего у меня крутка 6 градусов с копейками, т.е. 3 вниз горизонта и 3 вверх, общ. 6 градусов геометрическая крутка.
[Обновления: Sun, 09 August 2015 07:13] Известить модератора
|
|
|
|
| Re: Парапланы [сообщение #37280 является ответом на сообщение #37278] |
Sun, 09 August 2015 11:05   |
|
|
Я читал книгу Иванова и полностью с ней согласен. Я ничего не путаю и понимаю, что установочный угол ниже горизонтиа имеет положительную величину.
Может быть путаница в понятиях больше-меньше в обозначениях установочного угла. Ведь на самом деле -6 больше или меньше , чем +3? И даже -6 и -3 как соотносятся, что из них больше?
Если кратко то, о чем я писал ранее, то это необходимость уточнения, что такое есть установочный угол на концах ушей, где арочность ставит этот участок вертикально и при любом угле атаки крыла угол хорды к горизонту (установочный угол) практически не влияет на работу этого участка крыла. Этот участок либо растягивает крыло, либо подворачивается в зависимости от предуставновки относительно потока, а не относительно горизонта.
Поэтому принцип проектирования ушей должен отличаться от принципа проектирования центроплана и нельзя расчет ВСЕГО крыла подводить под общие формулы.
По своей работе такие вертикальные уши являются скорее винглетами, чем крылом. Да еще и со специфическими функциями "растяжения" крыла на разных режимах полета.
|
|
|
|
|
|
| Re: Парапланы [сообщение #37283 является ответом на сообщение #37281] |
Sun, 09 August 2015 16:06   |
|
|
Сорванный угол атаки на ухе это еще полбеды, это не самолет, у которого срыв на ушах вызывает штопор. Я не парапланерист, но мне кажется, что подворачивание ушей при малейшем намеке на маневр гораздо хуже, чем частичный срыв потока из-за увеличенных углов атаки на 2-3-х нервюрах. Срыв легко исчезнет при отпускании клевант, а подворот уже требует более сложных действий.
И потом, никто же не предлагает выставлять углы атаки на ушах в 10-20 градусов. Речь то идет о том, что расчет этих самих углов на ушах должен отличаться от расчета установочных и летных углов центроплана, поэтому одной формулы для всего крыла будет не достаточно.
|
|
|
|
| Re: Парапланы [сообщение #37298 является ответом на сообщение #37283] |
Mon, 10 August 2015 09:35   |
ПРАКТИК
 Сообщений: 1027 Зарегистрирован: February 2010 Географическое положение: Крым, Гурзуф
|
Гуру кайтостроения |
|
|
так там не одна формула, да и как она там может быть одна, ведь например для расчета сил в ньютонах идут свои формулы, потом с результата получаешь градусы всех углов сил(и векторов) и точек центров масс,давлений и т.д. Это для балансировки, для крыла совсем другие формулы, я бы поделил процес надвое, процесс проектирования самого крыла и процесс балансировки, хотя результаты формул с одного переносятся часть в другое и т.д.
Я постараюсь со временем, весь опыт полученый в книге, написать компактно здесь, так легче вести расчет.
Так-же будет дополняться информация здесь: http://www.laboratoridenvol.com/pindex.ru.html работаем над этим.
[Обновления: Mon, 10 August 2015 09:55] Известить модератора
|
|
|
|
| Re: Парапланы [сообщение #37300 является ответом на сообщение #37298] |
Mon, 10 August 2015 09:45   |
|
|
ПРАКТИК писал(а) Mon, 10 August 2015 09:35так там не одна формула, да и как она там может быть одна, ведь например для расчета сил в ньютонах идут свои формулы, потом с результата получаешь градусы всех углом и точек центров масс,давлений и т.д.
Я просто хочу понять что есть "установочный угол" для вертикально стоящего уха. Ведь установочный угол центроплана, это угол к горизонту, а у крайней ушной нервюры ее плоскость параллельна земле, или стоит под углом к горизонту на установочный угол центроплана, но это не влияет на работу этого участка крыла.
Я не оспариваю формулы.
|
|
|
|
| Re: Парапланы [сообщение #37301 является ответом на сообщение #37300] |
Mon, 10 August 2015 09:47   |
ПРАКТИК
 Сообщений: 1027 Зарегистрирован: February 2010 Географическое положение: Крым, Гурзуф
|
Гуру кайтостроения |
|
|
Сделай расчет по книге и поймешь(когда увидишь цифры сил, коэффициены их и т.д., поймешь куда нужно производить корректировку и т.д.), меня интересуют цифры(результат) полученные с формул, а все остальное формальности (ну и пусть себе вертикально,"птицы махают крыльями не для того, чтобы отталкиваться от воздуха") и главно что это работает, ведь уши растягивают крыло. Можешь попробовать сделать расчет по проекции площади с ее размахом, т.е. как ты говоришь расчет по проекции , т.е. без ушей(правда непонятно будет, какие делать установочные углы на ушах(если я не вижу на сколько из-за арочности уменьшились углы атаки на каждой ушной нервюрке, ведь я в ручную задаю становочный угол полученный ф формуле каждой нервюре-а это неточность, которую я нелюблю), да и вообше производить расчет) но я делаю как в книге, использую всю площадь крыла и размах и т.д.
[Обновления: Mon, 10 August 2015 10:57] Известить модератора
|
|
|
|
| Re: Парапланы [сообщение #37321 является ответом на сообщение #37270] |
Mon, 10 August 2015 19:26   |
ПРАКТИК
 Сообщений: 1027 Зарегистрирован: February 2010 Географическое положение: Крым, Гурзуф
|
Гуру кайтостроения |
|
|
ПРАКТИК писал(а) Sat, 08 August 2015 10:40[/url]
Да, проект делал с октября месяца, на днях закончил балансировку крыла. Будет по расчетам, триммерная скорость 39 км/ при качестве 7 единиц, а макс.качество 9(скорость на макс. качестве меньше порядком на 10 км/ч, это примерно для любого крыла!!!) единиц.
Прошу прощения (ввел вас в заблуждение), здесь я перепутал, на 10 км/ч примерно меньше, это скорость минимального снижения, а не максимального качества!!! И цифры у меня местами надо поменять.
Цитата:Нельзя делать на параплане балансировку для макс. качества(угол атаки примерно 10 градусов, установочный 0, как многие привыкли делать в сюрфплане, это неверно и опасно)!!!
Здесь тоже я напутал с минимальной скоростью снижения, нам главно чтоб аппарат летел быстро на тримерной скорости и по возможности тогда на макс. качестве, но не на мин. скорости снижения.т.к. за ней рядом почти свал (в общем я перепутал скорость мин снижения, приняв ее по книге, за макс. качество, потому что мин. снижение)
Вот вам и пример, что нужно быть внимательней! Эти данные я нашел в другом источнике, в видео лекциях Кузнецова.
[Обновления: Mon, 10 August 2015 19:34] Известить модератора
|
|
|
|
| Re: Парапланы [сообщение #37324 является ответом на сообщение #37321] |
Mon, 10 August 2015 20:56   |
ПРАКТИК
 Сообщений: 1027 Зарегистрирован: February 2010 Географическое положение: Крым, Гурзуф
|
Гуру кайтостроения |
|
|
Нашел крайних Додумался в чем причина.
А причина вот в чем...
Ни в одних данных небыло сказано, что нужно чтобы для расчетов, угол атаки (альфа) макс. качества был небольшим, т.е. если угол атаки 10 градусов (а установочный угол (тетта)=0), то это получается траекторный угол полета(гамма) 10 градусов, т.е. 1 рад./10 град(с учетом что установочный угол 0)=57,3(57,2927)/10=5,73 единиц(макс. качество примерно 5,73, что неприемлемо, это маленький результат макс. качесва на данный момент(а вот лет двадцать пять назад былоб круто), а если еще добавить установочный угол, то вообще качество упадет). Узнаем траекторный угол (гамма) макс. качества 1 рад/5.73 макс. кач. =57.3/5,73=10 градусов
А вот если угол атаки (альфа)макс. качества 5 градусов, а установочный (тетта)=0(что нежелательно по безопасности, как и в верхнем случае), то 1 рад./5 град=57,3/5=11,46 единиц макс. качество.
Добавим 3 градуса установочного угла (тетта) ниже горизонта (для безопасности), к 5 углам атаки (альфа), получим траекторный угол 8 градусов (гамма)(5+3=8)
57,3/8=7,16 единиц качество, что значительно лучше.
Вот и разобрались!
[Обновления: Mon, 10 August 2015 21:14] Известить модератора
|
|
|
|
| Re: Парапланы [сообщение #37325 является ответом на сообщение #37324] |
Mon, 10 August 2015 22:57   |
|
|
По-моему ты заходишь не с того конца так сказать. Дело то в том, что на качество влияет не только установочный угол. А вернее вовсе не установочный угол.
Есть крыло со всеми его элементами, стропной системой и даже как ты правильно писал ботинками парапланериста. Ибо аэродинамическое качество это соотношение подъемной силы к общему лобовому сопротивлению. На лобовое сопротивление мы можем влиять в основном когда строим аппарат и закладываем в него определенные конструктивные особенности. А вот подъемной силой мы можем и должны управлять в полете. Для графического решения вопроса качества есть поляра аппарата с учетом всех особенностей конструкции и подвески (например пилота), и есть прямая из 0 координат касательная к поляре. Там, где она касается поляры и обозначен угол атаки крыла, дающий это масимальное аэродинамическое качество. Поляра строится для опредленного числа Рейнольдса, а оно брется обязательно с учетом скорости полета. Думаю ты прекрасно об этом знаешь. Чтобы получить этот угол атаки к потоку мы должны заложить установочный угол, который вызовет движение аппарата вперед-вниз с определенной установившейся скоростью, на которой и будет достигнут нужный угол планирования и максимально возможное аэродинамическое кчество. Обращаю внимание, что расчет одного только крыла без учета например сопротивления стропной системы или сопротивления парапланериста с его подвеской мало что дает для окончательного правильного решения установочного угла. Т.к. нам нужно достичь нужной скорости планирования, а, например, лобовое "растопыренного" пилота не даст этого сделать. Поэтому если уж пытаться решать эту задачку, то придется учитывать или задавать постоянными довольно много дополнительных факторов, кроме качеств самого "чистого" крыла. Именно поэтому в большой авиации не могут перейти к чисто расчетным методам постройки самолетов, всеравно приходится заниматься продувками готовых планеров самолетов. А параплан или кайт расчитать еще сложнее, т.к. самый вылизанный фойл или параплан имеет очень сложную поверхность, а теория малых скоростей на сегодня очень мало разработанная. И одной книгой Иванова тут не обойдешься.
|
|
|
|
| Re: Парапланы [сообщение #37326 является ответом на сообщение #37324] |
Mon, 10 August 2015 23:07   |
|
|
ПРАКТИК писал(а) Mon, 10 August 2015 20:56Нашел крайних Додумался в чем причина.
Добавим 3 градуса установочного угла (тетта) ниже горизонта (для безопасности), к 5 углам атаки (альфа), получим траекторный угол 8 градусов (гамма)(5+3=8)
57,3/8=7,16 единиц качество, что значительно лучше.
Вот и разобрались!
Не уверен, что будет именно так. Это же не вектора на бумаге, где градусы сами за себя говорят все.
Увеличив установочный угол на 3 градуса мы увеличим угол снижения, а следовательно и скорость планирования, что увеличит лобовое спортивление пропорционально квадрату скорости. Это новое лобовое тут же скушает часть скорости, что уменьшит подъемную силу и увеличит траекторный угол к земле больше, чем только от прироста установочного угла... а значит мы получим АК не 7,16, а скажем 6,5, что уже не так хорошо как в расчетах... А может и вообще не получим прироста АК .
|
|
|
|
| Re: Парапланы [сообщение #37331 является ответом на сообщение #37326] |
Tue, 11 August 2015 01:18   |
ПРАКТИК
 Сообщений: 1027 Зарегистрирован: February 2010 Географическое положение: Крым, Гурзуф
|
Гуру кайтостроения |
|
|
Ну раз ты знаешь больше П.И,Иванова и Ю.А.Кузнецова, то проодолжай тогда тему и просвещяй народ своими формулами, и т.д.
Удачи!
p.s. Кстати один Европейский конструктор, сказал, что для существующих на сегодня парапланерных профилей, он ставит установочный угол в центроплане 1.5 градуса. Значит по книге П.И.Иванова 3 градуса это может быть совет,а не понацея, что меньше делать нежелательно. Но все равно формулы остаютя теже, просто сдвигаем цифры и все то-же самое делаем получается.Кстати у меня с 3 градусами тоже на 15 см. не сошлись точки цетра давления крыла, с точкой номер 3, при расчетах, там так и сказано, что потом корректируем в проекте эти 15 см.(т.е.)просто сдвагаем хорду вперед на 15 см., может потом и получится что крыло перебалансируется как раз на угол 1.5, так что в принцепи сходится, нужно думаю сделать эксперемент, расчитать на установочный угол в центроплане 3 и на угол 1.5. Я раньше делал уст.угол 1-2 градуса и летал параплан хорошо.
[Обновления: Tue, 11 August 2015 08:12] Известить модератора
|
|
|
|
|
|
|
|
Переход к форуму:
Текущее время: Sat Dec 20 00:37:46 EET 2025
|